当前位置:首页
> 资讯中心 > 通知公告

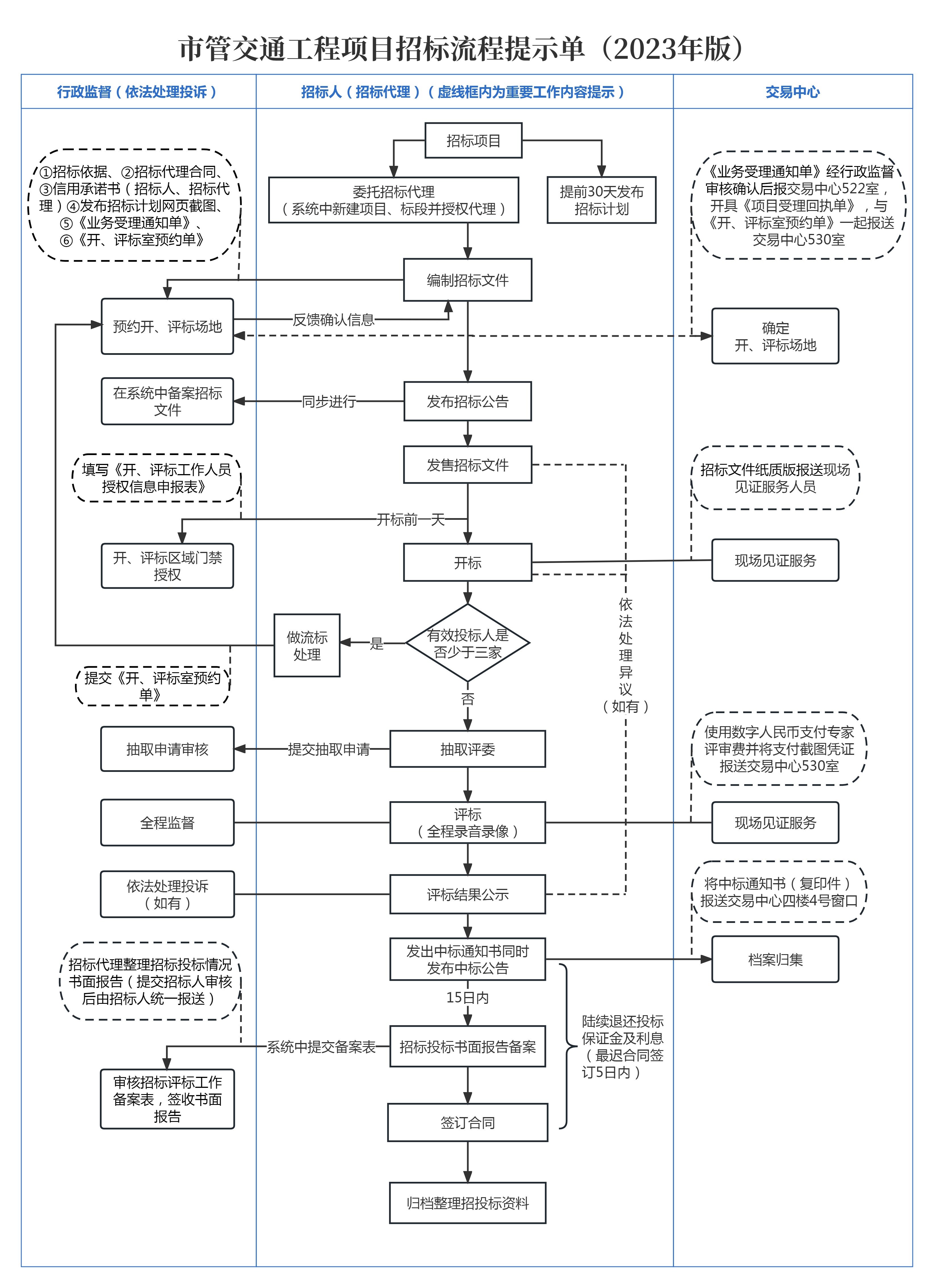
市局研究发布《市管交通工程项目招标流程提示单(2023年版)》

发布日期:2023-10-30 18:07 [ ] 浏览次数:

为进一步优化营商环境,规范交通工程招标投标工作,提高招标人、招标代理招标工作效率,服务交通工程建设高质量发展,市局结合工作实际,梳理各项工作流程,编制印发了《市管交通工程项目招标流程提示单(2023年版)》。

来源:市交通运输局办公室
打印 关闭